# 环境
- JRE(Java Runtime Environment)
- STM32CubeMX v6.3.0
- HAL 库 L4 v1.7.0
- Keil5-MDK
环境搭建参考:STM32CubeMX 学习记录 -- 安装配置与使用
如果不想去官网下,也可以从我的百度云分享里下载 STM32CubeMX 和 HAL 库
链接:https://pan.baidu.com/s/10MKGKPNQrIxZnuMZvVKqkg
提取码:zjor
# 创建工程
打开 STM32CubeMX,选择新建一个工程,如下图

在输入框中输入 stm32l431rc ,选中,然后双击选择中间 LQFP64 的这款,如下图

配置时钟源,这里选择外部高速时钟,如下图

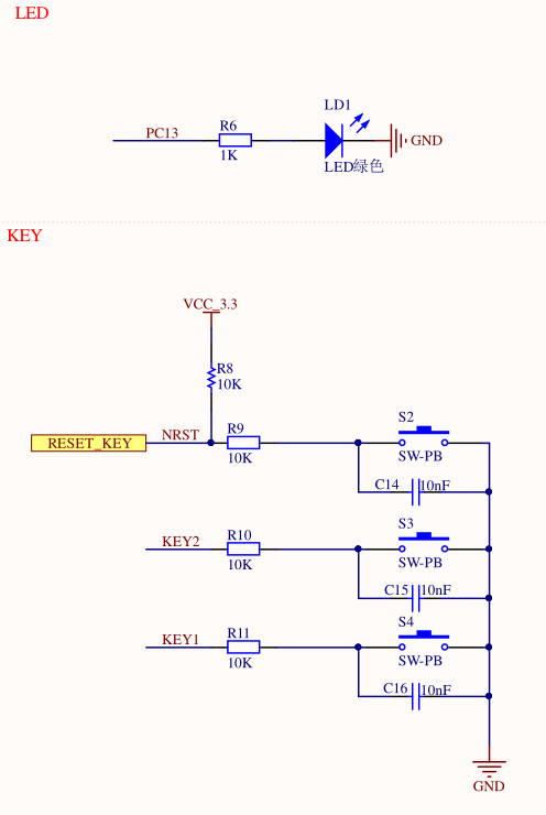
外设引脚对应表
| MCU 引脚 | 引脚标注名 |
|---|---|
| PC13 | LED |
| PB2 | KEY1 |
| PB3 | KEY2 |
按键原理图


配置时钟树。STM32L4 的最高主频可达到 80M,使 HCLK = 80Mhz ,如下图


配置 LED GPIO 引脚,并修改用户标签名(相当于取另一个新名字),如下图

配置 PB2 和 PB3 设置成上拉输入,如下图


最后配置生成工程设置,如下图


最后选择右上角的 GENERATE CODE ,即可完成工程的创建
# 在 Keil5-MDK 中编写代码
进入 MDK-ARM 目录,打开工程,在 main.c 中编写如下代码
while (1) | |
{ | |
/* USER CODE END WHILE */ | |
if (HAL_GPIO_ReadPin(KEY1_GPIO_Port, KEY1_Pin) == 0) { | |
HAL_Delay(20); | |
while (HAL_GPIO_ReadPin(KEY1_GPIO_Port, KEY1_Pin) == 0); | |
HAL_Delay(20); | |
// filp LED status | |
HAL_GPIO_TogglePin(LED_GPIO_Port, LED_Pin); | |
// the above code is equivalent to the following | |
// if (HAL_GPIO_ReadPin(LED_GPIO_Port, LED_Pin) == 0) { | |
// HAL_GPIO_WritePin(LED_GPIO_Port, LED_Pin, 1); | |
// } | |
// else { | |
// HAL_GPIO_WritePin(LED_GPIO_Port, LED_Pin, 0); | |
// } | |
} |
点击编译和烧录,烧录配置参考:小熊派开发笔记 - 点亮 LED 灯(基于 STM32CubeMX)
烧录成功如下图

# 实验结果
